This is just a quick explanation of how to set it up and how it works.
- Download and extract BP_ArcadeGameMode into the bonus folder
- Open the provided map to test it out.
Basically 5 enemies will spawn, when you kill them, a door opens, when you enter the new room, another 5 enemies will spawn, once those are killed another door opens, etc.
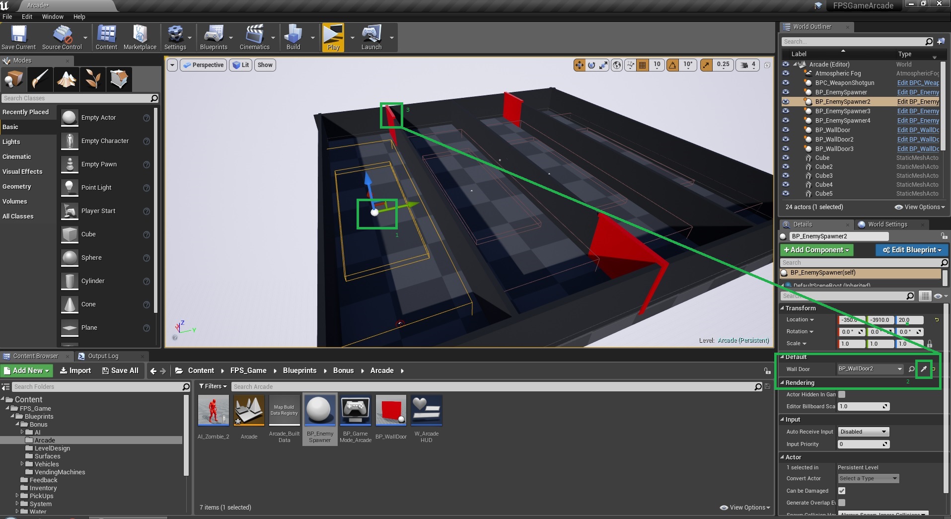
To set it up on your own map, simply drag the BP_EnemySpawner to each of your rooms, after that drag doors to unlock as well.
Then click on the spawner, and on the right side, select what door it should unlock once the enemies are all dead.
Similar:
Wave Based Game Mode example, extract like it is in the zip file, open the level that comes with it, press play.

